Vehicle Brake Cooling System

the Vehicle Brake Cooling System and Method of Use, a specialized system designed to actively cool brake components on one or more wheels of a vehicle. This system addresses the risk of brake overheating during periods of vigorous or prolonged braking, a common issue in high-performance or heavy-duty driving conditions.

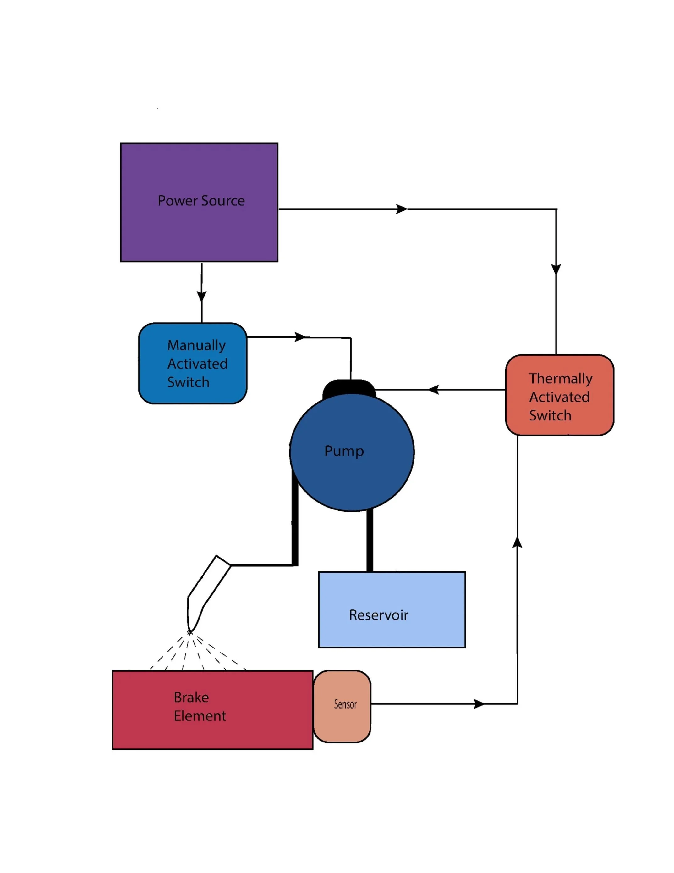
The system operates by delivering a pressurized stream of coolant fluid through one or more nozzles directly onto the brake elements. This targeted cooling helps regulate temperature and maintain brake performance under stress. The system can be activated manually or automatically, depending on vehicle configuration and user preference. 

Advanced functionality may include the use of integrated temperature or pressure sensors to control cooling precisely based on braking conditions. This prospectus also describes the method of use, highlighting the system’s flexibility, safety advantages, and potential for integration into various vehicle types.

PRODUCT FEATURES & BENEFITS

Special features

  • Coolant reservoir for storing fluid

  • Pump mechanism for coolant circulation

  •  Spray nozzle for directing coolant

  • Temperature sensor for monitoring heat level

  • Automatic activation

  • Targeted cooling

  • Overheat protection

  

PRODUCT DETAILS

The EZ-MAG features a precision-engineered base plate that serves as the foundation of the assembly. Designed for durability and long-term reliability, the base plate includes a base plate passage and aperture that allow for seamless interaction with the sliding insert. These elements ensure a secure and stable fit while enabling smooth transitions between positions. The robust construction of the base plate ensures it can withstand repeated use in various conditions, making it a dependable choice for professionals and enthusiasts alike.

At the core of the EZ-MAG is its base plate insert, which is designed to move effortlessly within the base plate passage. This slidable insert transitions between retracted and extended positions, allowing users to modify their magazine configuration with ease. Whether adjusting for storage, reloading, or maintenance, the EZ-MAG provides a streamlined and efficient mechanism that enhances overall firearm handling. The smooth movement of the insert ensures that adjustments can be made quickly and without unnecessary resistance.

Materials needed to produce the EZ-MAG:

  • Baseplate

  • Spring release/reset button

  • Connection hardware

The back consists of a similar combination of boards or sheets, irons, and bolts, with a grill replacing some of the boards in the upper part. Each deck support is fastened to a back support using two heavy steel braces bolted to the supports.  All of the angle irons and braces are powder coated, all of the wooden boards are pressure treated, and all of the fasteners and the grill are galvanized.   

A major opportunity is for future potential product lines to integrate the EZ-MAG system with a magazine extension, creating a versatile two-in-one product that delivers enhanced functionality and added value. Central to the EZ-MAG’s intuitive operation is a spring-loaded release/reset button, which serves as a repeatable locking mechanism. This button engages through the base plate insert aperture, locking the insert securely in place during use. When pressed, the spring mechanism allows for smooth disengagement, enabling users to slide or adjust the insert quickly and reliably. This design ensures both secure retention and effortless reconfiguration. Constructed from high-quality materials and engineered with ergonomic precision, the integrated EZ-MAG and magazine extension system offers a durable, performance-driven solution for users seeking improved control, customization, and efficiency in magazine handling.

The EZ-MAG can help load your product portfolio for success. We are seeking a long-term arrangement with a company to manufacture, market, and/or distribute this new technology based on the acquisition of the intellectual property rights . Contact us below

Contact Us

Our VP of Business Development, Amy Schleicher, is ready to answer any questions you may have.

Phone: 913-201-8025

E-mail: Amy@bankonip.com

Patent Information

Patent 12,031,794

Inventor Highlight

John Coggins is a highly skilled mechanical engineer specializing in defense technology and advanced systems development. With a deep understanding of mechanical design, materials science, and precision engineering, he plays a critical role in developing cutting-edge defense solutions that enhance national security and operational effectiveness.

With years of experience in the defense industry, John has contributed to the design, testing, and optimization of complex mechanical systems used in military applications. His expertise spans a range of areas. He is proficient in computational modeling, finite element analysis (FEA), and advanced manufacturing techniques that ensure the highest standards of reliability and performance.

Social Media

Follow us in real time! Stay connected.

A free people ought not only to be armed, but disciplined...
— George Washington